mansion88主页 | Official Homepage
切换导航
党政办公室
学校首页
部门首页
学校领导
党建工作
规章制度
星湖事务管理
一周工作
信访之窗
学校首页
部门首页
学校领导
党建工作
规章制度
信息公开
通知公告
栏目导航
+
通知公告
通知公告
当前位置:
首页
> 通知公告
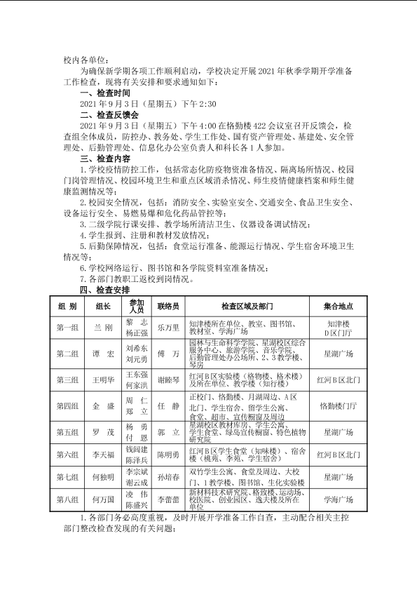
关于开展2021年秋季学期开学准备工作检查的通知
发布时间: 2021-09-01 16:07 作者:党政办 点击: